选择语言:
简体中文
|
繁體中文
网站首页
学院概况
学院介绍
组织机构
现任领导
专业介绍
师资队伍
教师名册
硕士导师
人才培养
学科竞赛
毕业设计
大学生创新实践项目
教学管理
日常教学
专业建设
课程建设
质量监控
科研教研
科研平台
研究方向
科研成果
教研成果
科技服务
实验中心
实验室简介
实验分室
仪器设备
学生工作
队伍建设
招生就业
规章制度
学工动态
团委工作
奖贷助补免
考研工作
风采展示
党群工作
理论学习
组织建设
制度建设
党建信息
群团工作
支部工作
人才培养???Talent
学科竞赛
毕业设计
大学生创新实践项目
最新资讯???New
学院党委委员会
学院行政机构
督导委员会
教学委员会
学位评定委员会
学术委员会
联系我们???Contact
地址:淮安市枚乘东路1号
电话:0517-83559042
网站:
http://www.cixilangqin.com
你的位置:
首页
>
人才培养
>
毕业设计
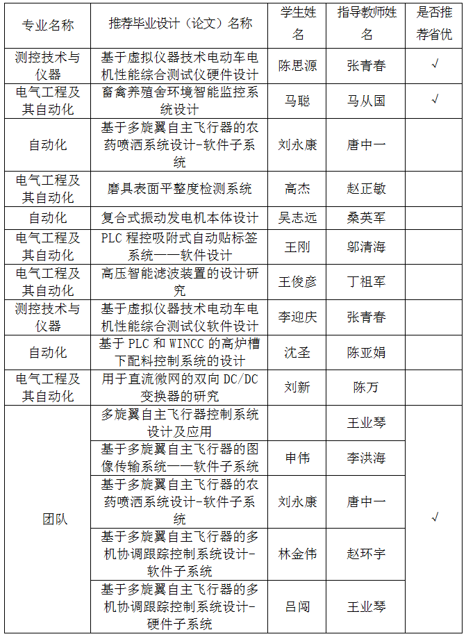
自动化学院 2016届本科优秀毕业设计(论文)
更新时间:2017-10-21 15:31:40
上一篇:
关于做好2017年国家奖学金 国家励志奖学金 国家助学金评选
2017/10/21
下一篇:
关于做好2016-2017学年校内奖学金、单项奖及集体奖评定
2017/10/21